来源: 本站发布时间: 2023/11/25 下午12:00:00
医废监管平台建设背景
随着医疗行业的快速发展,医废管理面临着越来越大的挑战。医废是指医疗单位在医疗、预防、科研、教学等活动中产生的具有直接或间接感染性、毒性以及其他危害的废物。这些废物如果得不到有效的管理和处理,将会对环境和人类健康造成极大的威胁。因此,建设医疗废物监管系统势在必行。

医疗废物监管系统的建设背景主要有以下几个方面:
1. 政策推动:随着国家对环保和医疗行业的重视,相关政策不断出台,对医废管理提出了更高的要求。建设医疗废物监管系统是贯彻落实国家政策,加强医废管理的重要手段。



2. 行业发展:医疗行业的快速发展,使得医废的产生量不断增加。如何确保医废得到妥善处理和合理利用,已经成为医疗行业发展的重要课题。建设医疗废物监管系统可以实现对医废的全过程监管,提高医废处理效率。
3. 社会需求:人们对环境保护的意识不断提高,对医疗安全也越来越关注。医废监管平台的建设可以增强公众对医废管理的信任感和安全感,提高医疗行业的形象和声誉。

4. 技术支持:随着信息化技术的不断发展,建设医废监管平台的技术条件已经成熟。通过信息化技术可以实现医废信息的实时采集、传输和处理,提高医废监管的效率和准确性。
医废管理解决方案

功能模块

医废管理解决哪些问题

医废处理流程



质控管理
环节质控
★全流程信息化管理,流程不合理,自动生成预警机制记录提醒
★流程作业中有交接管理,互相监督,信息监管
事后质控
★全流程追溯管理,信息数据追溯到人,可查可对
★各类预警信息分类汇总,自动提醒,形成数据报表,统计分析

医废追溯管理
医废管理系统常用硬件配置
1,PDA(POS机—工业手机)
Android系统
支持扫描二维码
蓝牙功能,支持扫码

2,移动条码打印设备,支持打印二维码/条形码不干胶

3,蓝牙称
支持蓝牙连接,称重数据与pda连接

蓝牙称
4,地磅称,用于暂存点入库、出库核查医废重量使用

医疗废物全过程监管

无缝对接省平台医疗废物监管系统

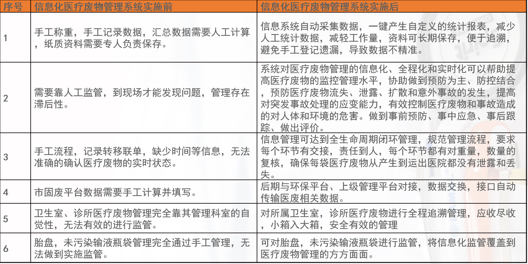
医废管理信息化管理成效

信息化对医疗废物管理的意义在于提高医疗废物管理水平、加强疾病的防控传播和保障城市安全、使得业务操作更加规范化、实现数据信息可追溯化、电子化取代传统的纸质单据。

小结:医废管理是诊疗机构面临的重要课题,为解决医废管理难题,诊疗机构需要采取一系列有效的措施。其中,采用智能化的医废管理系统,实现医废信息的实时监控和追溯,方便快捷的解决了诊疗机构医废管理的繁琐过程。以进一步优化医废管理流程和提高处理效率。选择一套好用的医废管理系统对诊疗机构的医废管理是事半功倍。